前瞻政策大数据
前瞻产业研究院
首页
政策文件
法律法规
政策统计
政策对比
会员服务
登录/注册
首页
/
政策文件
/
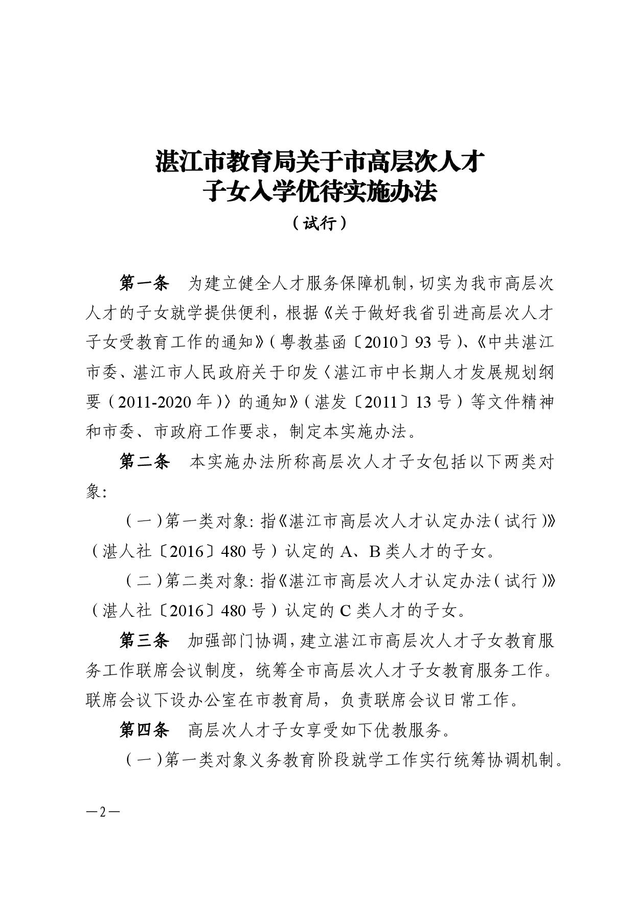
关于印发《湛江市教育局关于市高层次人才子女入学优待办法实施办法(试行)》的通知
/
关于印发《湛江市教育局关于市高层次人才子女入学优待办法实施办法(试行)》的通知
来源网站:湛江市教育局
原文链接
产业类型:
战略性新兴产业
现代服务业
发布机构:湛江市教育局
项目类别:
资助申报
资助公示
人才认定/资助
所属地区:广东湛江市
政策文号:湛教〔2017〕80号
发布日期:2020-05-22
收藏
政策正文:
点击登录,查看完整内容
政策附件(快速下载通道):
湛江市高层次人才子女教育服务申请表(样式).docx
浏览历史
相关政策
2021年度湛江市中等职业学校高级教师职称公示
2023-05-04
湛江市教育局
关于孙晓涛等四人参加“粤港教师语言(英语、普通话)培训交流项目”的公示
2023-06-09
湛江市教育局
湛江推动教育评价改革走深走实以评价改革助推教育高质量发展
2023-04-06
湛江市教育局
湛江市教育局2022年度法治政府建设工作报告
2022-12-13
湛江市教育局
2022-2023年度湛江市中职学校学生技能大赛获奖名单公示
2023-06-12
湛江市教育局
Copyright © 1998-2023 深圳前瞻资讯股份有限公司 All rights reserved.
粤ICP备11021828号-2
增值电信业务经营许可证:
粤B2-20130734